相信大家都在用各式各樣的筆記軟件,但小編今天要介紹的筆記軟件與以往只能單純作紀錄的不同。今天小編要介紹的筆記軟件是 Notion,它與其他筆記軟件不同的地方是,它在今年新增了 Notion AI 人工智能功能,以協助用戶能夠更有效率地整理筆記。除了筆記以外,Notion AI 也有很多意想不到的功能。

▲你有想過筆記軟件能在你購物前,事先替你比較並綜合想買的東西的優點和缺點嗎?

▲你有想過筆記軟件能按你的身高、體重、飲食習慣和需要等,為你度身訂做減肥計劃嗎?
Notion 是一款筆記軟件,能夠做文書紀錄、與其他用戶的筆記互相連結,邀請其他人在同一本筆記上工作;也可以與 Google 日曆連結,製作行事曆,方便用戶能夠更順暢地工作。今年新增的 Notion AI 是個建基於 Notion 的人工智能功能,但其收費系統與 Notion 獨立。這意味著即使你是 Notion 的付費用戶,也要額外繳交月費才能夠使用 Notion AI 的功能。好消息是,Notion AI 在 2023 年 4 月 5 日前,會免費為用家提供 20 次試用的機會,想試玩的朋友要儘快註冊帳戶。要註冊 Notion 帳戶只需 3 步,非常簡單。
如何註冊?
Step 1:填寫電郵地址

▲在綠色框處填寫電郵地址,然後按下面粉紅色的「Continue with email」按鈕
Step 2:輸入驗證碼

▲ Notion 會傳送驗證碼至剛才填寫的電郵地址,複製右圖綠框的驗證碼至左圖的「Paste login code」裏,再按粉紅色的「Create new account」按鈕
Step 3:設定暱稱及密碼

▲ 在第一項中填寫你的暱稱,並在第二項輸入登入密碼,然後按 Continue

▲ 看見這個頁面就代表已成功登記 Notion 帳戶。
成功註冊 Notion 帳戶後,你可以在筆記頁空白位置點擊一下滑鼠左鍵,然後再按一下空白格,以呼喚 Notion AI。 你可以輸入指令,命令 Notion AI 替你完成你想做的事。

沒有頭緒的話也不要緊,Notion AI 經已預先幫你分好了 4 個大功能,Write with AI (利用 AI 寫作);Generate from page(從頁面產生內容);Edit or review page(編輯或審查頁面)以及Draft with AI (利用 AI 草擬),每項大分類下有不少實用的功能,例如內容摘要、翻譯、撰寫新聞稿等等,你可以按需要選用預設的功能。
Notion AI 活用教學
1. Notion AI 可以替你Brainstorm,規劃寫作題目
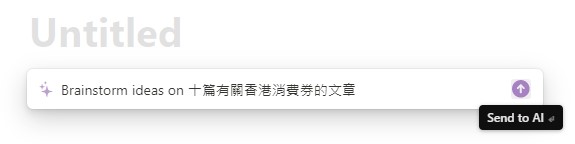
倘若你想撰寫有關香港消費券的文章,但不知從何入手,你可以用 Notion AI 的Brainstorm 功能。

Notion AI 可以辨認中英混合的句子,而它的 Brainstorm 功能可以為你提供不同寫作方向。
2. Notion AI 可以替你擬定文章大綱
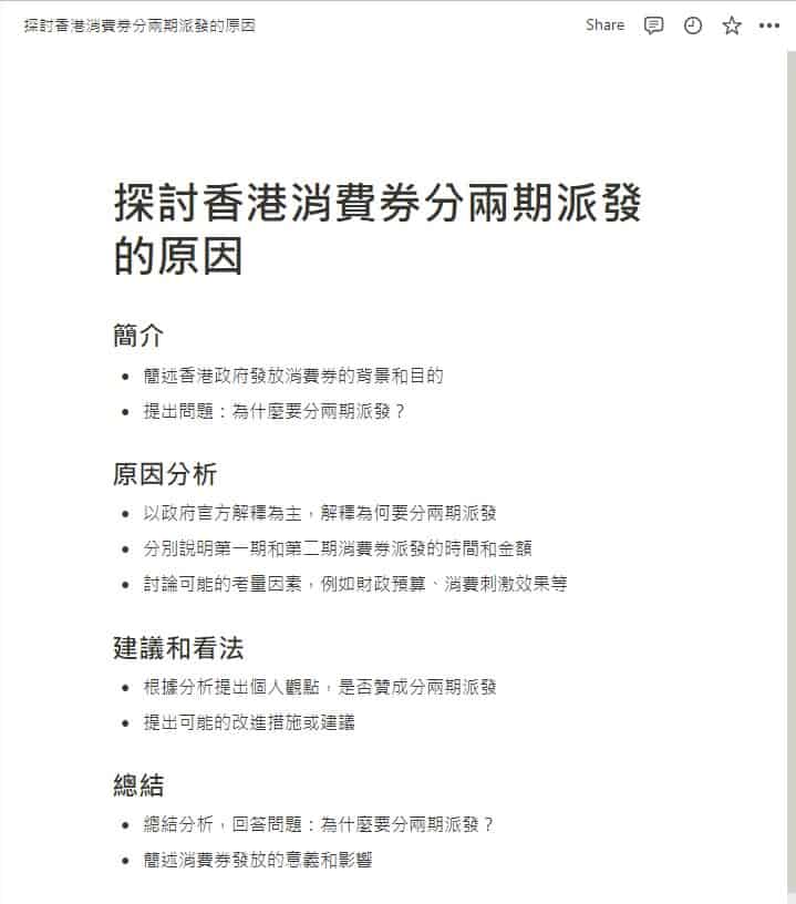
倘若你想撰寫一篇探討香港消費券為甚麼要分兩期派發的文章,但不知道該怎麼為文章設定框架,你可以用 Notion AI 助你一臂之力。

輸入問題後,Notion AI 會以表列式幫你草擬大綱,屆時只需要跟著大綱逐段完成就好


3. Notion AI 可以替你寫文章
Notion AI 不僅能替你建構大綱,還可以直接寫文章。只要指令得宜,Notion AI 還可以在文章內分小標題,使內容看起來更有條理。
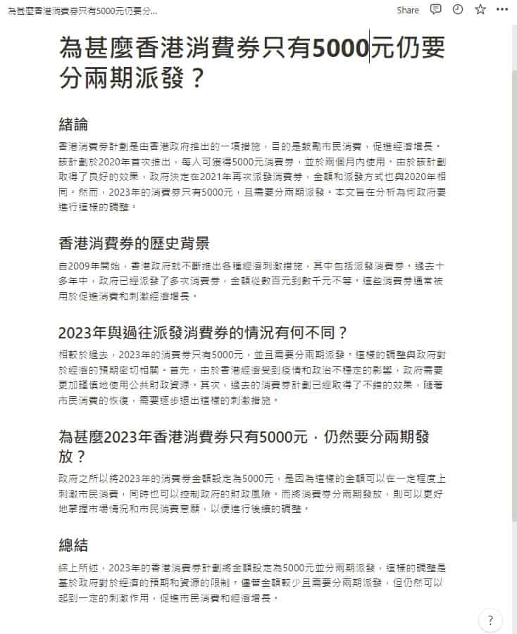
小編叫 Notion AI 寫一篇分析為甚麼香港消費券只有5000元仍要分兩期發放的文章。


Notion AI 短短數十秒已可以完成一篇「似模似樣」的文章,而且只要指令適當,Notion AI 可以替你完成緒論和總結,甚至連格式和排版也能夠放心交由它處理。不過用戶需要留意,文中有部分資料並不正確,例如「香港消費券的歷史背景」一段中,Notion AI 表示香港自 2009 年起開始派發消費券,但據小編所知,香港在 2009 年並沒有派發生消費券。
如果對文章長度不滿意的話,你可以在想加長的位置召喚 Notion AI,選擇「Continue Write」或「Make longer」,它就會替你擴張該段內容。

4. Notion AI 可以替你在購物前進行資料搜集
除了處理文書工作外,Notion AI 也可以當成助手般使用。在購物前,可以要求 Notion AI 替你做資料搜集,以便作出選擇。

Notion AI 會幫你列舉出各種選擇的優點和缺點,供你參考。

5. Notion AI 可以把文字資料整合成表格
Notion AI 可以幫用戶把文字資料整合成表格,方便閱讀。

Notion AI 可以協助用戶把資料整合成表格,方便閱讀。如果你覺得只需留下表格,可以選擇上面的選項「Replace selection」,用新建成的表格取代本來表列式的文字。如果你想表格和表列式文字兩者均留下,那你可以選擇下面的選項「Insert below」,同時保留兩者。

6. Notion AI 協助寫新聞稿
Notion AI 可以幫用戶快速生成一篇新聞稿,但需要留意數據資料等未必符合現實。

小編點擊了「Press Release」後僅僅打了一句「香港口罩令暫維持至 3 月 8 日」,Notion AI 就能夠撰寫一篇有關口罩令的新聞稿。雖然確診人數和病逝者數據與現實有所出入,但文筆大致上也尚算通順,只要稍為修改數據,就是一篇可以發布的新聞稿了。

7. Notion AI 可以助你成為占卜大師
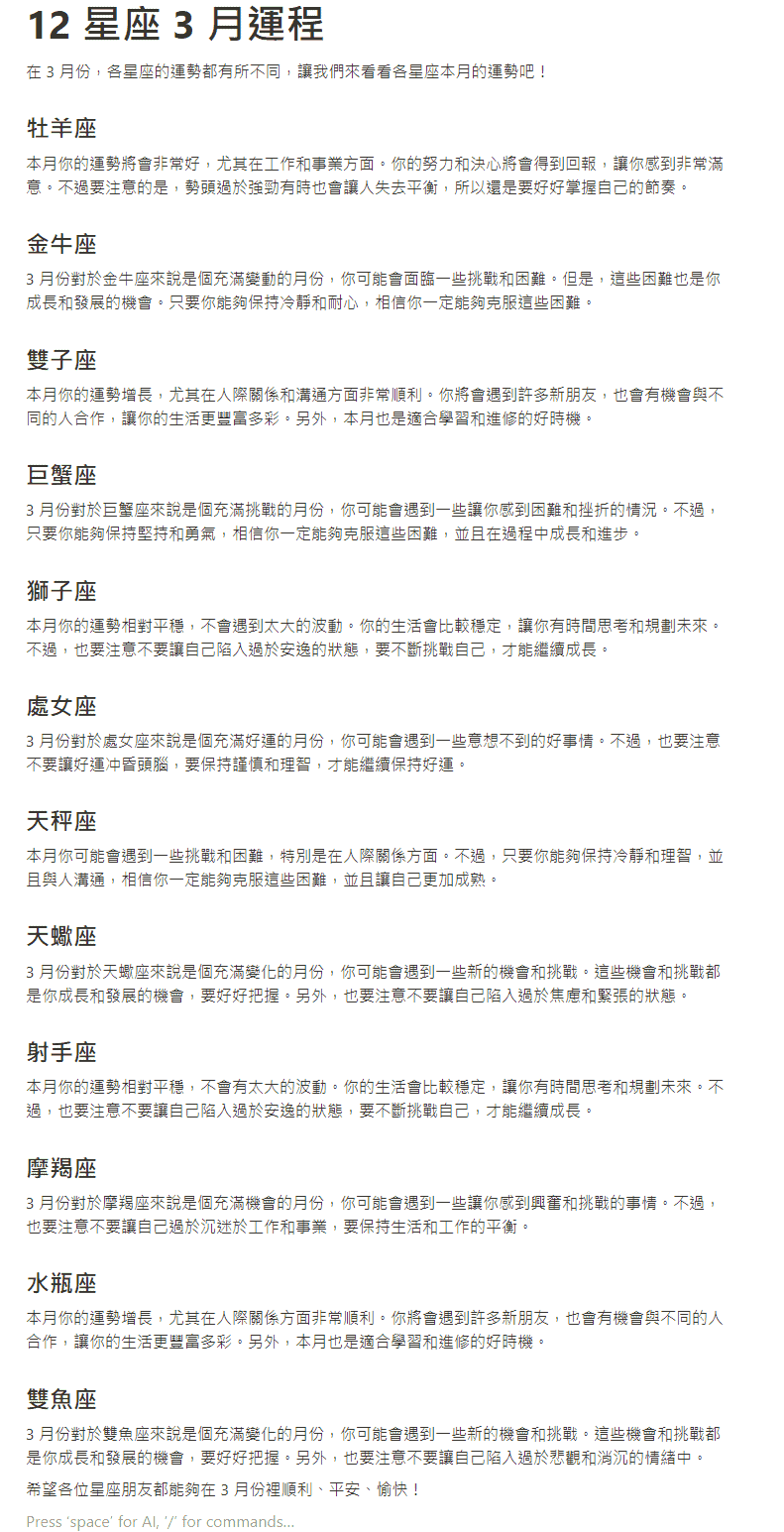
對生肖星座運程有興趣的用戶,可以利用 Notion AI 生成當月運程。

小編要求 Notion AI 生成了一篇 3 月份 12 星座運程的文章,驟眼看來和報紙雜誌上的星座預測沒有太大分別呢,但準確與否,則是見仁見智了!

8. Notion AI 可以用來當詞語簿
Notion AI 有個功能叫「Explain this」,用戶可以隨時查閱不明白的詞語,Notion AI 會提供詞語的解釋。

▲ 例如小編在做筆記時,看不懂 Phosphorus 這個字。我們可以選擇指定的生字,此時 Notion AI 就會彈出來。我們可以點擊綠色框框住的「Ask AI」。

▲ 點擊 「Ask AI」後,選擇「 Explain this」

▲ 綠色框上面就是剛才我們選取的生字的解釋。倘若仍然看不明白英文的話,我們可以在綠色框中輸入「Translate into Chinese」,或者是「翻譯成繁體中文」

▲ 此時 Notion AI 就會把生字的意思翻譯成中文,用戶可以按綠色框「Insert below」保留中文解釋。

▲ 按下「Insert below」後,Notion AI 就會在下面保留中文解釋,方便用戶下次複習時可以翻查相關解釋,不用浪費時間重新查一次。
9. Notion AI 可以分析文章重點
如果你想速讀一篇艱澀的文章,你可以將整篇文章貼在 Notion 上,然後選擇全部內容,點選「Ask AI」

▲點選「Ask AI」

▲點選「Summarize」

▲原文近 700 字,經過 Notion AI 撮要後,只剩下不足 200 字,節省了不少閱讀時間。
10. Notion AI 可以替你設計活動框架
Notion AI 除了可以幫助用戶寫文章和學習外,還可以為用戶規劃活動框架。對於一些想辦活動,但沒有籌辦經驗的用戶而言,這個功能十分有用。
例如小編打算籌劃一個烹飪興趣班,此時小編輸入了以下指令,請 Notion AI 替我籌劃活動框架


不消十秒 Notion AI 已經為小編設計了一個 5 堂課的烹飪課程,而且看起來邏輯通順,課程內容亦算合理。不過要留意的是, Notion AI 的用詞比較貼近台灣,例如「義」大利、三「明」治、「色拉」等,對用詞遣字有要求的用戶要自行更改。
總結:
小編試用 Notion AI 後,覺得大部份功能都很實用,而且 Notion AI 可以直接修改 Notion 內的筆記,使用上非常方便,對於日常要處理大量文字的用家而言,會是個物超所值的投資。
分享到 :
最新影片
