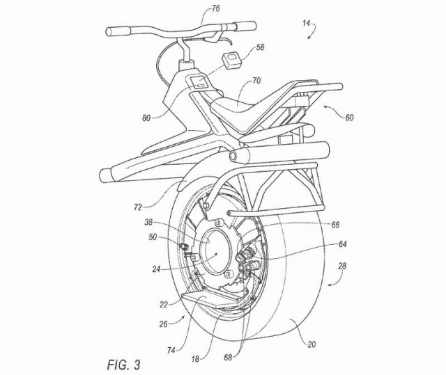
不少車廠都推出過概念設計,將摺合單車或電動單車放在車尾箱,讓車主在泊車後以單車作短距離代步。不過 Ford 就提交了一個別出心裁的設計,利用汽車的後輪變成單輪電單車。類似設計並非首次出現,過往亦有一款名為 RYNO 的單輪的電單車,不過以汽車尾轆則非常創新。
Ford 更將設計申請專利,根據提交的資料,Ford 表示車主只要將尾轆拆出再安裝在附加裝置,就可以變身一部單輪電單車。方便在狹窄或汽車不能直達的地方使用。這設計大膽創新,可惜要實際執行起來則未必容易。一來要拆除後轆並非易事,二來學習操控單輪電單車並非如單車般容易掌握;Ford 的專利相信不會在短期內見得到。
來源:ubergizmo
分享到 :
最新影片