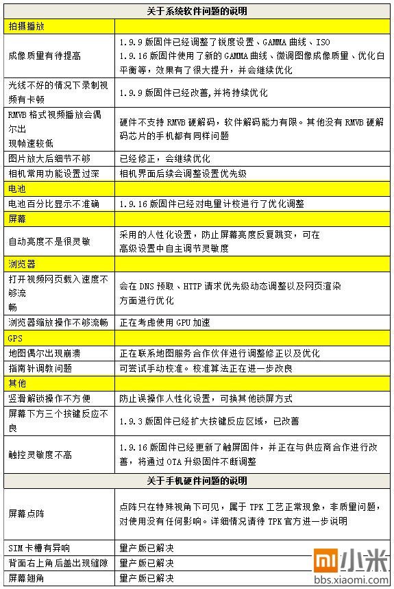
3C科技 手提電話 小米手機更正多項問題準備正式上市 作者 藍骨 發佈日期 2011-09-22 閱讀時間 1分鐘 字體大小 A A A 分享 除了iPhone 5讓人十分期待之外,Android那邊廂也有「神機」小米。前陣子他們推出了少量的工程版手機,先行讓部份開發者測試,而看來這個測試階段很成功,小米方面收集了不少問題報告後,發現大部份都是在軟件上可以解決的,就已對應問題作出修正,而硬件方面,他們表示會在量產機款中進行調整,減少問題出現的機率。看來他們也是很用心的開發小米,相信推出後會成為搶手貨呢。 跳轉看問題修復進度表。 來源:小米論壇 分享到 : 最新影片 Follow 我們 : 650k粉絲Facebook143k訂閱YouTube51k跟隨者Instagram3.7k粉絲X (formerly Twitter)6.6kPostsTelegram Subscribe Login Notify of new follow-up comments new replies to my comments Please login to comment 1 Comment Oldest Newest Most Voted Inline Feedbacks View all comments timeless1314 14 years ago 但會唔會有行貨?.?
但會唔會有行貨?.?